Skip to content
The brAIn Lab
  • Home
  • Latest Update
  • Our Papers
  • People
  • Contact Us
  • About Us
  • Login
    • Profile Details
    • Registration
  • Toggle website search
Menu Close
Search this website

Research Papers

  1. Home>
  2. Latest Update>
  3. Research Papers
Read more about the article Many Eyes, One Mind: A New Step Forward for Spiking Neural Networks
Research Papers

Many Eyes, One Mind: A New Step Forward for Spiking Neural Networks

Authors: Kai Sun, Peibo Duan, Yongsheng Huang, Nanxu Gong, and Levin KuhlmannVenue: ICLR 2026 Spiking Neural Networks, or SNNs, have long been attractive for neuromorphic and low-power AI because they…

0 Comments
April 15, 2026
Read more about the article Cortical connectivity, local dynamics and stability correlates of global conscious states
Paper Publication / Research Papers

Cortical connectivity, local dynamics and stability correlates of global conscious states

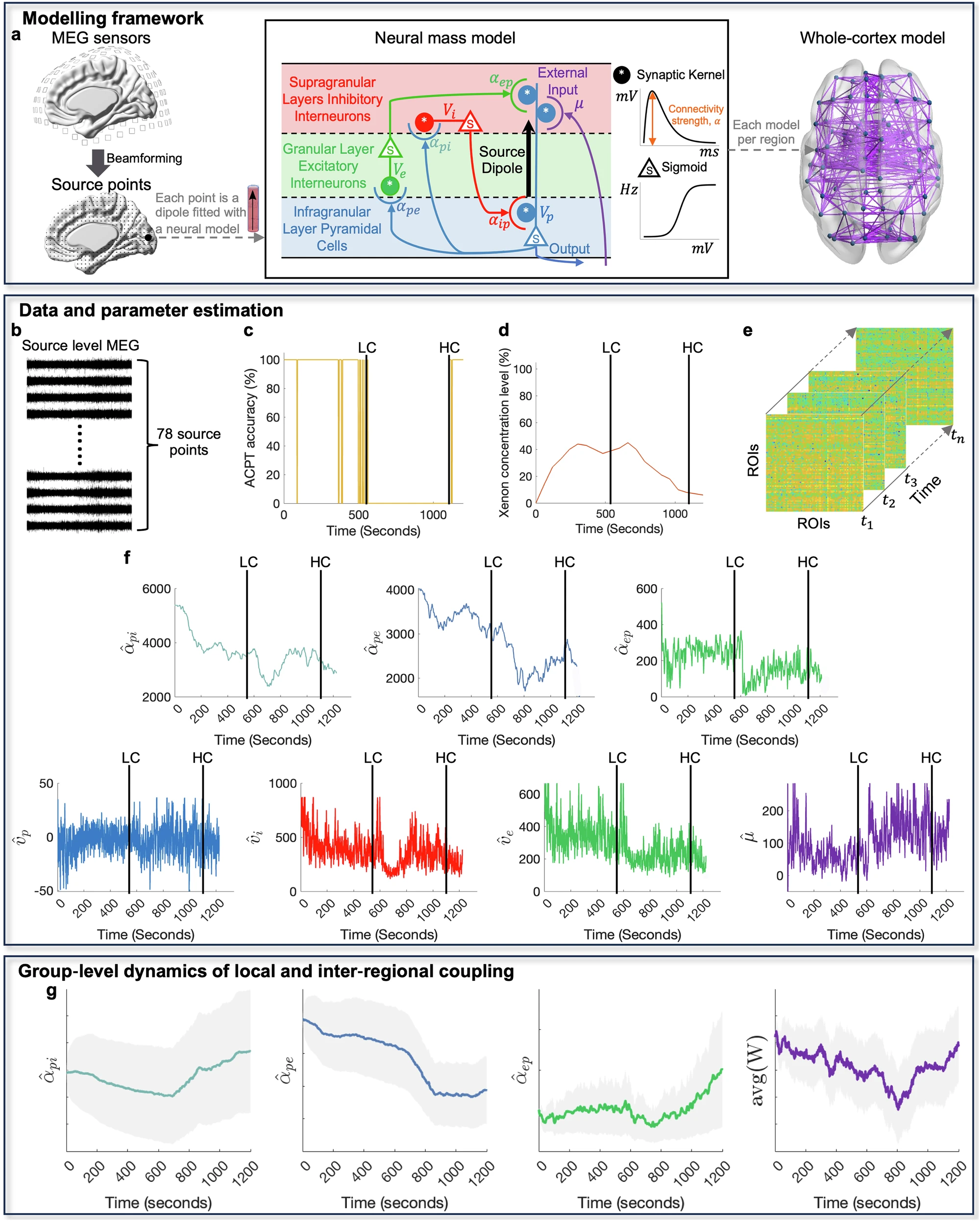
Authors: Yun Zhao, Naotsugu Tsuchiya, Mario Boley, Vidushani Dhanawansa, Yueyang Liu, Philippa J. Karoly, Andria Pelentritou, William Woods, David Liley & Levin Kuhlmann Waking levels of human consciousness are known…

0 Comments
September 30, 2025
Read more about the article Synthesising Interictal Epileptiform Discharges With Generative Adversarial Network
Paper Publication / Research Papers

Synthesising Interictal Epileptiform Discharges With Generative Adversarial Network

Authors: Duong Nhu, Mubeen Janmohamed, Patrick Kwan, Piero Perucca, Terrence J O’Brien, Amanda K Gilligan, Zonguan Ge, Chang Wei Tan, Levin Kuhlmann Interictal epileptiform discharges (IEDs) are reliable biomarkers in…

0 Comments
September 8, 2025

Studio Address

Street Name, FL 54785
United States of America
Contact | Careers

Business Hours

MON to FRI: 8AMto 6PM
SAT: 9AM to 12PM
© Copyright - BrainLab
Search this website Type then hit enter to search
  • Home
  • Latest Update
  • Our Papers
  • People
  • Contact Us
  • About Us
  • Login
    • Profile Details
    • Registration
Type your search